

日本で今、カーボンニュートラルに向けた取組として、アンモニアの燃料利用が積極的に進められています。特に、火力発電部門で石炭に代わる燃料として利用することに大きな期待が寄せられています。アンモニアの燃料としての利用は、脱炭素の鍵となるのでしょうか。
アンモニアが石炭にかわる燃料に?
政府は、戦略や法律、補助金、債務保証、東南アジア諸国との覚書締結などを通じて、アンモニアの燃料利用を全面的にバックアップしています。民間企業も、電力会社、商社、プラントメーカー、船舶会社、金融機関などが新規事業に続々と乗り出しています。
海外にもアンモニア利用を進める動きはありますが、主に発電以外の用途で進められています。一方、石炭火力発電の燃料としてアンモニアや水素を混ぜる技術を官民で積極的に推進している国は日本だけです。ただし、積極的に推進しているとは言っても、政府が2030 年の電力構成で見込む水素・アンモニアの利用割合はわずか1%(90 億kWh)に止まります。本格利用が見込まれるのは2030年以降です。

現在、国内のアンモニア需要は年間100万トンですが、政府は今後、アンモニアの燃料利用が拡大し、2030年に年間300万トン、2050年には年間3000万トンに増えると想定しています。政府は、2050年までに世界全体で1億トン規模の日本企業による燃料アンモニアのサプライチェーンを構築する方針です。アンモニアの原料となるLNG(液化天然ガス)の供給を確保するために、政府は、上流開発支援や調達への国の関与強化、ロシア以外の生産国への増産の働きかけなどを行っています。

また、政府は、当面、アンモニアに対する需要を創出するため、LNGなどの化石燃料からCO2を排出しながら製造されたアンモニアであっても、CO2を出さない「非化石エネルギー源」と位置付けて推進する方針です。

アンモニア燃料利用は、政府のグリーンイノベーション基金、トランジション・ファイナンス、官民のイニシアティブなどを通じて、東南アジア等への気候変動対策支援としても推進されています。
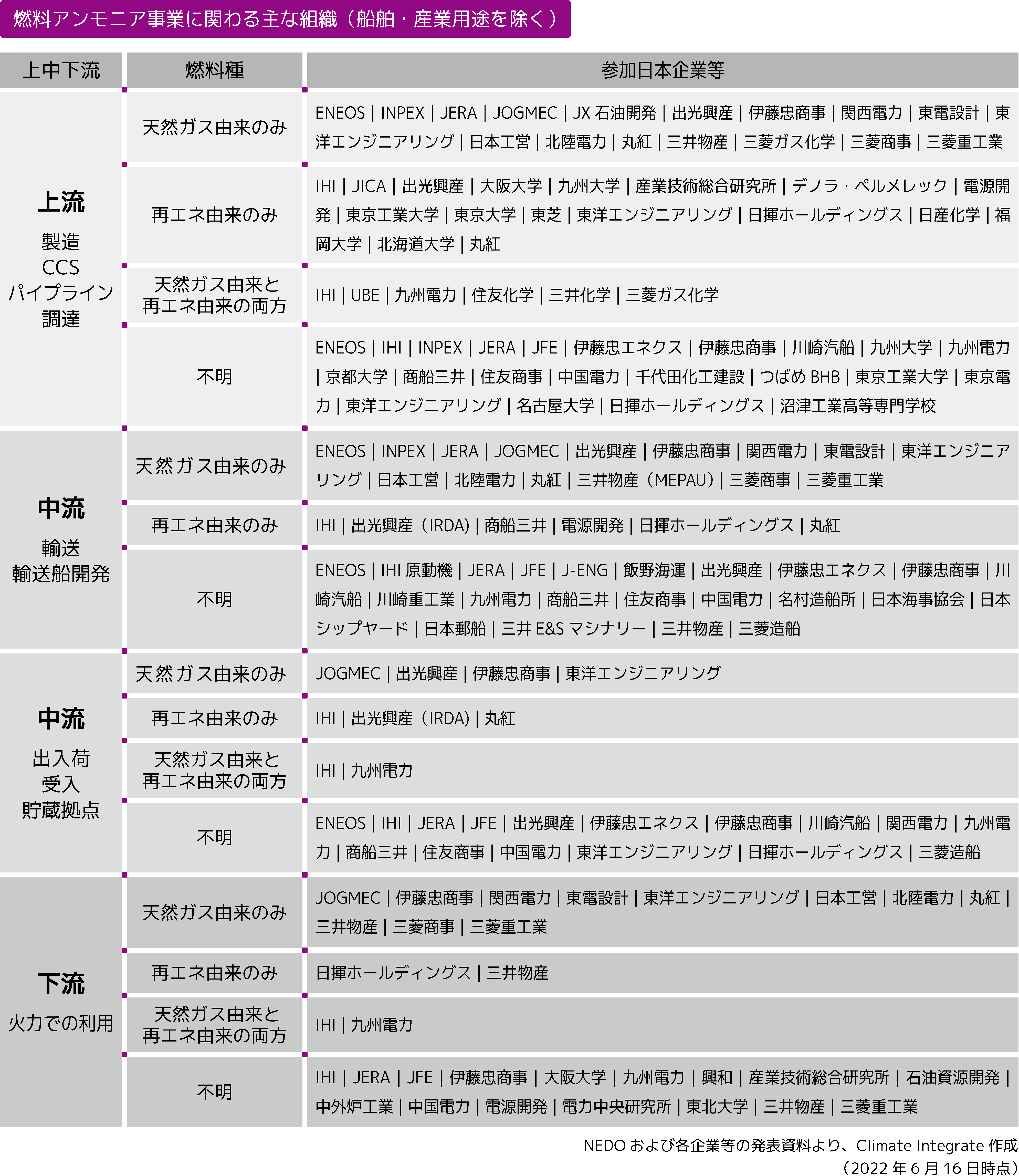
こうした支援を受けながら、これまでに60 を超える日本の企業や研究機関、政府機関が、燃料アンモニアの製造から輸送、貯蔵、火力発電での利用に至る、80 以上の事業に取り組んでおり、非常に勢いがあります。

アンモニアのCO2削減効果、経済性、環境影響
火力発電部門でのアンモニア利用には、以下に掲げるいくつかの課題があります。
①CO2排出削減効果
アンモニアは、燃焼時に CO2 を出さないことから、“CO2フリー”、“ゼロカーボン”、“ゼロエミッション”、“脱炭素燃料” などと呼ばれることがあります。しかし、アンモニアは現在、化石燃料(天然ガス)から製造されていますので、アンモニア1トンを製造する際に約1.6トンのCO2が排出されます。
また、政府は、2030年に石炭火力発電で20%のアンモニア混焼を実現することを目的にしていますので、2030年になっても80%の燃料は石炭のままで、CO2を出し続けます。
このため、アンモニアを“CO2フリー”などと称することは実態に即していません。次のグラフが示すとおり、アンモニアの製造過程や石炭火力発電から排出されるCO2をCO2回収貯留技術(CCS)によって処理しない限り、アンモニア混焼によるCO2削減効果はほとんどありません。仮に石炭火力発電の燃料100%をアンモニアにできたとしてもCO2排出量はLNG火力の1.5倍以上になります。
政府は「2030年までのCCS事業開始」を目標に法整備をして推進しようとしていますが、実用化には課題が多く、実現可能性は見通せません。

②経済性
アンモニア混焼は、燃料に石炭だけを利用する場合よりも高いコストがかかります。イギリスのシンクタンクTransitionZeroによれば、日本の石炭火力発電所で化石燃料起源のアンモニアを20%混焼した場合、総燃料費は石炭のみの場合と比べて2倍になり、今後の炭素価格上昇を見込むと3倍に上ります。

③環境影響 ー 窒素循環問題
燃料アンモニアは、きちんと処理されなければ、燃焼により窒素酸化物を排出して大気汚染を悪化させます。窒素循環のバランスは、プラネタリーバウンダリーでもはっきり現れているように、すでに大きく崩れていますが、陸域や水系に入り込む窒素がさらに増えることは、生き物が住めない「デッドゾーン」の拡大などによって生物多様性にも大きな悪影響を与えます。

※プラネタリーバウンダリーは、人々が地球で安全に活動できる範囲を科学的に定義し、その限界点を表した概念。ストックホルム・レジリエンス・センターのヨハン・ロックストローム博士らが開発した。
電力部門の脱炭素化には再エネシフト
以上のように、アンモニア混焼・専焼ではCO2削減効果がほとんど見込めませんが、政府や企業は、脱炭素化対策と称して、「2030年に石炭火力発電でアンモニアを20%混焼」に向かって突き進んでいます。世界が目指す1.5℃目標に整合するには、先進国には「2030 年石炭火力全廃」が求められていますが、日本政府の方針は、2030 年以降も石炭火力を利用し続けるもので、1.5度目標からは程遠いです。
燃料アンモニア利用のためのインフラ整備に大規模な投資を行うことは、CO2削減効果や経済性の観点で合理性が見出しにくく、環境影響も伴う事業であるだけに、大きなリスクを伴います。
一方、電力部門の脱炭素化には、太陽光や風力をはじめとする再生可能エネルギーへの転換が最も費用対効果が高くポテンシャルも大きいことが示されています。電力部門の対策として、燃料アンモニアの混焼に突き進む日本の方針は、さまざまな観点から問い直しが迫られていると言えるでしょう。
